Download original image
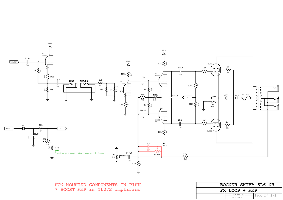
Shiva power amp
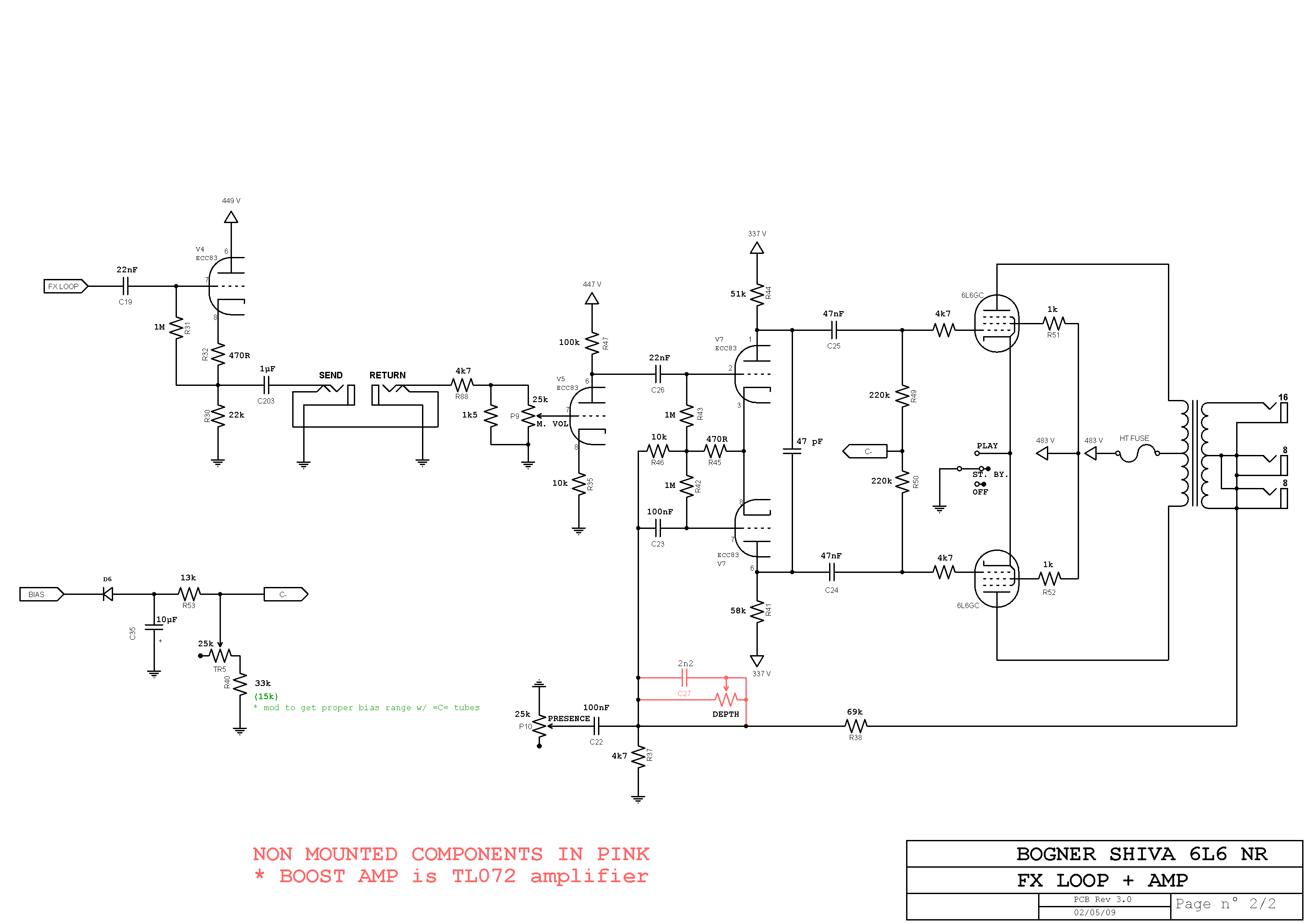
Shiva power amp